三级联赛准入降低梯队要求:中超中甲中乙各减一支
- 发布于:2025-12-04 23:14:09
- 来源:英超直播
体坛周报全媒体原创
12月3日,中国足球职业联赛联合会发布《中国足球职业联赛联合会关于印发中国足球职业联赛俱乐部准入规程的通知》,该文件是2023年中国足协发布的《中国足球协会关于调整俱乐部准入规程部分条款的通知》的替代性规定。
新版《中国足球职业联赛俱乐部准入规程》的主要变化部分,就是针对三级联赛俱乐部梯队数量的要求。
在2023年2月所颁布的《中国足球协会关于调整俱乐部准入规程部分条款的通知》之中,规定如下:
中超俱乐部下设至少6支不同年龄层次的青少年梯队;6支不同年龄层次的青少年梯队,分别为U21、U19、U17、U15、U14、U13。
中甲俱乐部下设至少5支不同年龄层次的青少年梯队;5支不同年龄层次的青少年梯队,分别为U19、U17、U15、U14、U13。
中乙俱乐部下设至少4支不同年龄层次的青少年梯队;4支不同年龄层次的青少年梯队,分别为U17、U15、U14、U13。
同时,允许各俱乐部所属U15、U14和U13梯队与属地学校合作共建队伍,通过签订共建协议的方式,明确梯队代表权。
另外,涉及到俱乐部女足队伍建设,中超标准为“A”、中甲和中乙标准为“C”。

相比较前一个版本,新版《中国足球职业联赛俱乐部准入规程》主要变化部分,更改为:
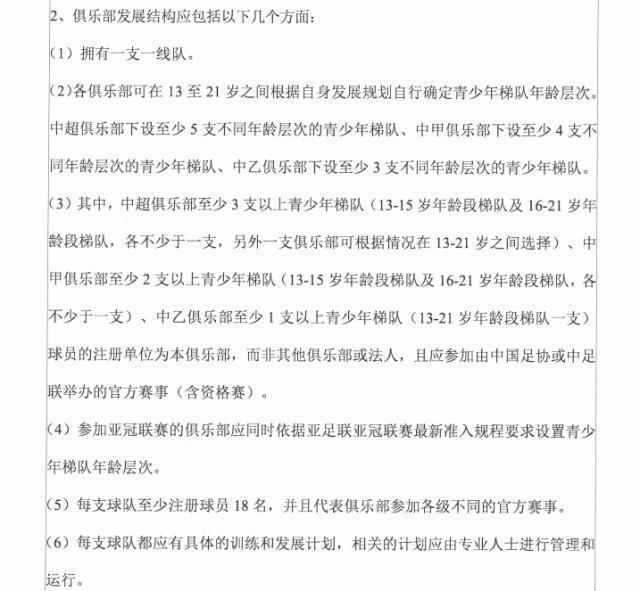
各俱乐部可在13至21岁之间根据自身发展规划自行确定青少年梯队年龄层次。
中超俱乐部下改至少5支不同年龄层次的育少年梯队、中甲俱乐部下改至少4支不同年龄层次的育少年梯队、中乙俱乐部下改至少3支不同年龄层次的育少年梯队。
其中,中超俱乐部至少3支以上青少年梯队(13-15岁年龄段梯队及16-21岁年龄段梯队,各不少于一支,另外一支俱乐部可根据情况在13-21岁之间选择)、中甲俱乐部至少2支以上青少年梯队(13-15岁年龄段梯队及16-21岁年龄段梯队,各不少于一支)、中乙俱乐部至少1支以上青少年梯队(13-21岁年龄段梯队一支)球员的注册单位为本俱乐部,而非其他俱乐部或法人,且应参加由中国足协或中足联举办的官方赛事(含资格赛)。
另外,涉及到俱乐部女足队伍建设,中超标准更改为“C”,即不再强制要求中超俱乐部设立女足球队。同时,中甲和中乙标准不变,依旧为“C”。

相关资讯
- 中超 | 感人!辽宁铁人官宣续约邦本宜裕:强调充分尊重球员本人意见!
- 中超 | 上港中锋位置有望迎来新援助阵,已跟着俱乐部冬训,踢过亚冠主力
- 中超 | 中超转会动态,卫冕冠军一口气官宣4人加盟,只差第五外援待确定
- 中超 | 不差钱!前巴萨悍将加盟浙江,拿中超顶薪合同,2年收入超3千万!
- 中超 | 冬窗还有1个多月申花已经没大鱼就看北京国安+海港了
- 中超 | 朱艺:三级联赛的转会窗已从1月9日起开放,中超2月27日关窗
- 中超 | 门将张岩加盟辽宁铁人
- 中超 | 博主:原海港外援中锋古斯塔沃正式加盟河南队
- 中超 | 中超转会动态:上赛季第十官宣10人离队,赛季15球外援在列
- 中超 | 刚来就想走上海海港新外援:踢中超是为积累经验,盼将来回日本
最新资讯
- 中超 | 感人!辽宁铁人官宣续约邦本宜裕:强调充分尊重球员本人意见!
- CBA | 许利民:京城德比曾凡博有机会复出,但仍要以球员健康为首要目标
- 欧冠 | 欧冠小组赛末轮风云:悬念迭起豪强竞逐直通名额阿森纳和拜仁
- 英超 | 欧文:曼联对阵强队踢得更好,踢阿森纳应主打防守反击
- 中超 | 上港中锋位置有望迎来新援助阵,已跟着俱乐部冬训,踢过亚冠主力
- CBA | 连场轰22+11!中国女篮31岁王牌大闪耀:宫鲁鸣重用新科助攻王
- 英超 | 记者:富勒姆和水晶宫都询问了斯特林的情况,那不勒斯也有意
- 德甲 | 冠军稳了德甲王牌中卫加盟北京国安,曾是C罗师弟,球迷狂喜!
- 英超 | 凯塞多:奎瓦教练的工作做得一直很出色,今天能进球要感谢他
- 英超 | 切尔西vs帕福斯:德拉普首发,哈托、加纳乔、詹姆斯出战
